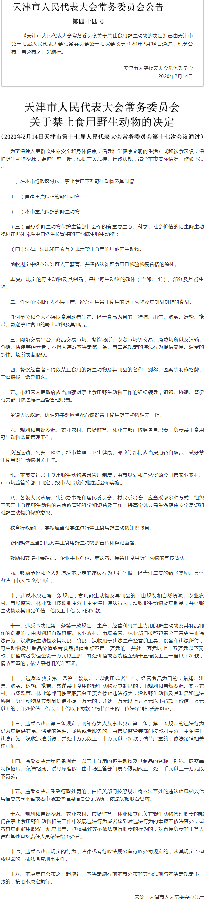
天津市人大常委会关于禁止食用野生动物的决定
吉林人大网
今天是:
搜索词:
常委会
立法
监督
人事任免
网站首页
人大概览
组织机构
机构设置
人大概况
政务公开
预决算公开
通知公示
预算监督
纪检监督
新闻中心
人大要闻
图片报道
自身建设
市州人大
大会公告
常委会公告
地方性法规
常委会工作
立法动态
监督纵横
决议决定
选举任免
代表之声
委员会工作
工作研究
常委会公报
公众交流
法规草案意见征集
代表履职平台
网上信访
吉林人大新闻奖评选
专题专栏
省人代会历届会议
主任会议专题
常委会会议
预算监督
辉煌70载追梦新时代
纪念地方人大设立常委会40周年征文
您的位置:
首页
→
专题专栏
→
依法战“疫”
×
人大概览
组织机构
机构设置
人大概况
政务公开
预决算公开
通知公示
预算监督
纪检监督
新闻中心
人大要闻
图片报道
自身建设
市州人大
大会公告
常委会公告
地方性法规
常委会工作
立法动态
监督纵横
决议决定
选举任免
代表之声
委员会工作
工作研究
常委会公报
公众交流
法规草案意见征集
代表履职平台
网上信访
吉林人大新闻奖评选
专题专栏
省人代会历届会议
主任会议专题
常委会会议
预算监督
辉煌70载追梦新时代
纪念地方人大设立常委会40周年征文
×
电脑版
您的位置:
首页
>
依法战“疫”
天津市人大常委会关于禁止食用野生动物的决定
发布时间:2020-02-14 11:01:00
浏览量:
字体显示:【
大
中
小
】
分享
X
分享到
- 微信
来源:
打印
关闭